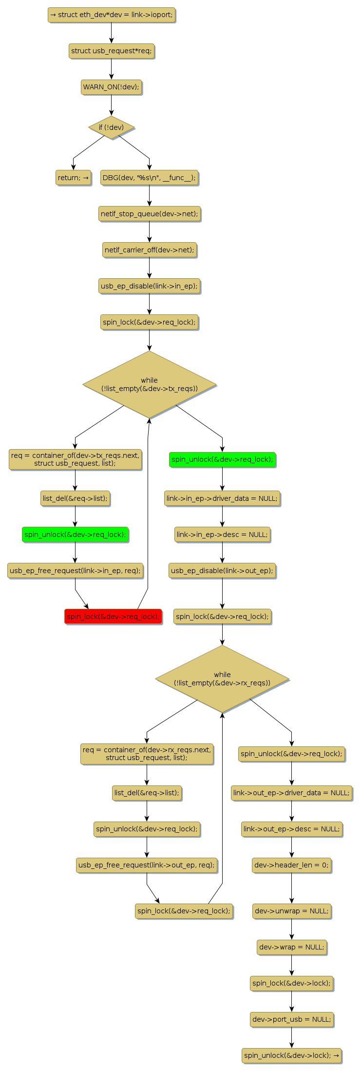
Instance Verification Kit (IVK)
spin lock @ [28758+26+/linux-3.19-rc1/drivers/usb/gadget/function/u_ether.c]
Instance Signature: req_lock
|
The Matching Pair Graph:
|
|
Function Name
|
Control Flow Graph (CFG)
|
Events Flow Graph (EFG)
|
Source Correspondence
|
|
gether_disconnect
|
|
|
[28105+17+/linux-3.19-rc1/drivers/usb/gadget/function/u_ether.c]
|